云南省三校2025届高三下高考备考实用性联考卷(六)语文试题质量较高,题型多样,将作为考察考生对相应考点的掌握程度,考后将及时整理试题及答案解析相关信息,以供考生学习交流!
汇总:云南省三校2025届高三下高考备考实用性联考卷(六)试题及答案汇总
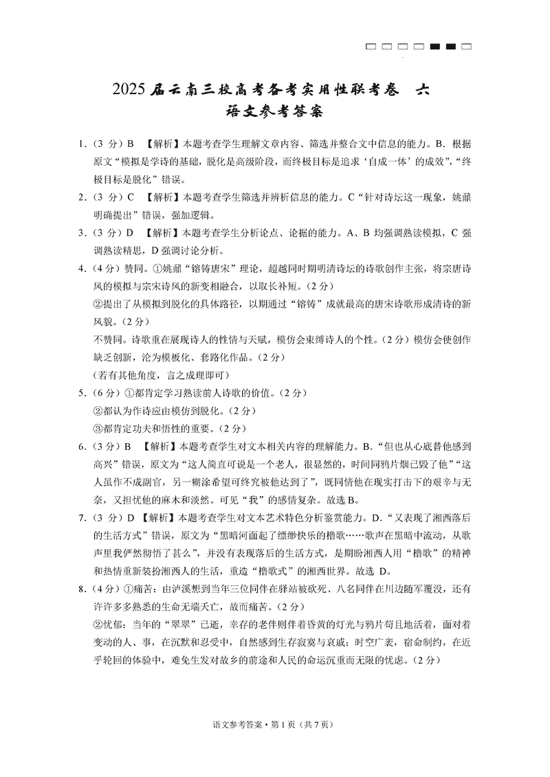
语文试题及答案解析












导读云南省三校2025届高三下高考备考实用性联考卷(六)语文试题质量较高,题型多样,将作为考察考生对相应考点的掌握程度,考后将及时整理试题及答案解析相关信息,以供考生学习交流!汇总:云南省三校2025届高三下高考备考实用性联考卷(六)试题及答案
云南省三校2025届高三下高考备考实用性联考卷(六)语文试题质量较高,题型多样,将作为考察考生对相应考点的掌握程度,考后将及时整理试题及答案解析相关信息,以供考生学习交流!
汇总:云南省三校2025届高三下高考备考实用性联考卷(六)试题及答案汇总
语文试题及答案解析












云南省三校2025届高三下高考备考实用性联考卷(六)语文试题质量较高,题型多样,将作为考察考生对相应考点的掌握程度,考后...
云南省三校2025届高三下高考备考实用性联考卷(六)英语试题质量较高,题型多样,将作为考察考生对相应考点的掌握程度,考后...
云南省三校2025届高三下高考备考实用性联考卷(六)物理试题质量较高,题型多样,将作为考察考生对相应考点的掌握程度,考后...
云南省三校2025届高三下高考备考实用性联考卷(六)政治试题质量较高,题型多样,将作为考察考生对相应考点的掌握程度,考后...
云南省三校2025届高三下高考备考实用性联考卷(六)数学试题质量较高,题型多样,将作为考察考生对相应考点的掌握程度,考后...
2025年湖北省新八校协作体高三5月联考政治试卷及参考答案