2025年湖北省新八校协作体高三2月联考语文试题质量较高,题型多样,将作为考察考生对相应考点的掌握程度,考后将及时整理试题及答案解析相关信息,以供考生学习交流!
汇总:2025年湖北省新八校协作体高三2月联考试题及答案汇总
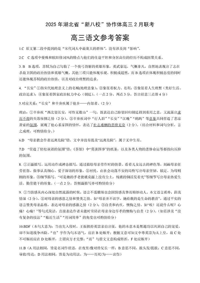
语文试题及答案解析












导读2025年湖北省新八校协作体高三2月联考语文试题质量较高,题型多样,将作为考察考生对相应考点的掌握程度,考后将及时整理试题及答案解析相关信息,以供考生学习交流!汇总:2025年湖北省新八校协作体高三2月联考试题及答案汇总语文试题及答案解析
2025年湖北省新八校协作体高三2月联考语文试题质量较高,题型多样,将作为考察考生对相应考点的掌握程度,考后将及时整理试题及答案解析相关信息,以供考生学习交流!
汇总:2025年湖北省新八校协作体高三2月联考试题及答案汇总
语文试题及答案解析












2025年湖北省新八校协作体高三5月联考政治试题质量较高,题型多样,将作为考察考生对相应考点的掌握程度,考后将及时整理试...
2025年湖北省新八校协作体高三5月联考语文试题质量较高,题型多样,将作为考察考生对相应考点的掌握程度,考后将及时整理试...
2025年湖北省新八校协作体高三5月联考英语试题质量较高,题型多样,将作为考察考生对相应考点的掌握程度,考后将及时整理试...
2025年湖北省新八校协作体高三5月联考物理试题质量较高,题型多样,将作为考察考生对相应考点的掌握程度,考后将及时整理试...
2025年湖北省新八校协作体高三5月联考数学试题质量较高,题型多样,将作为考察考生对相应考点的掌握程度,考后将及时整理试...
2025年湖北省新八校协作体高三5月联考政治试卷及参考答案