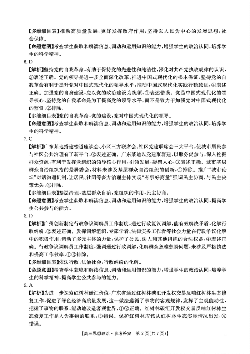
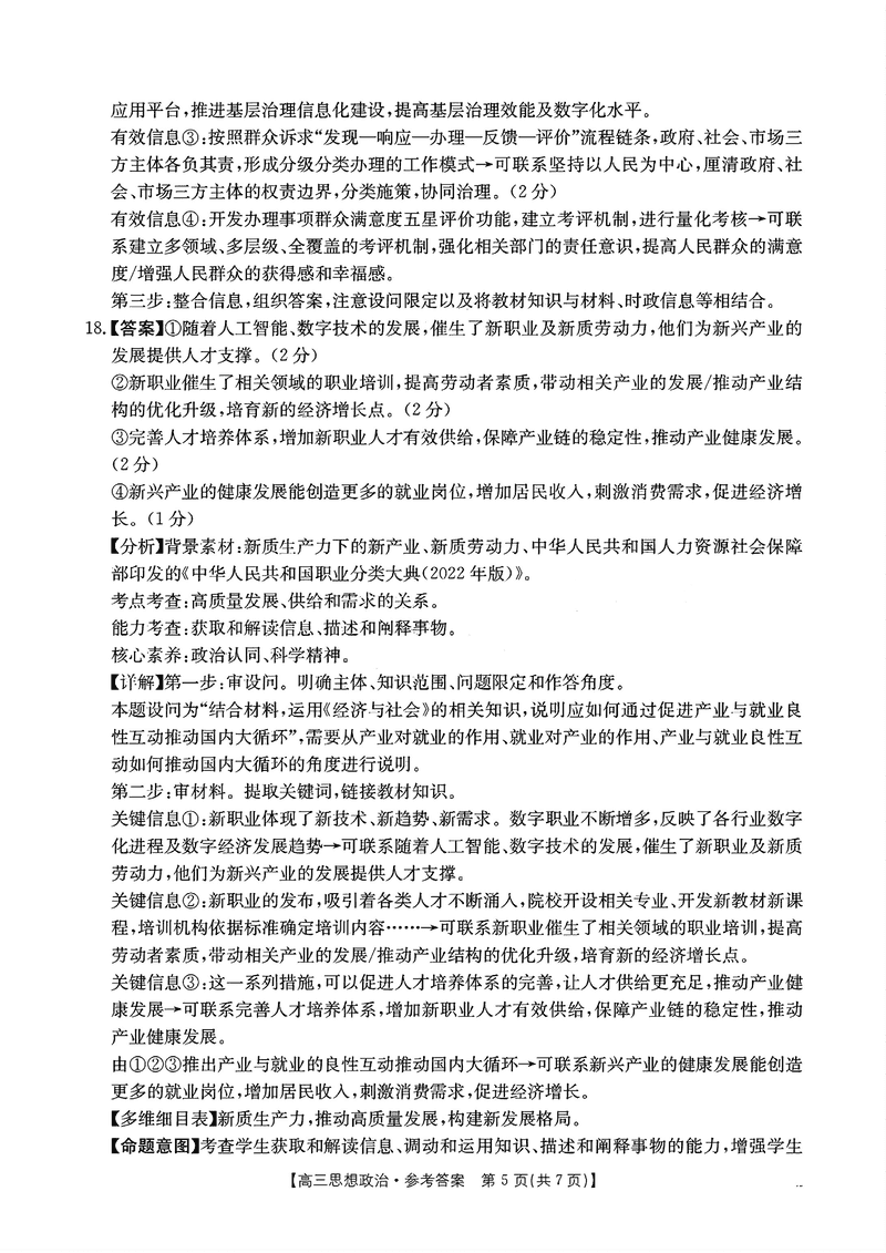
广东2025届高三金太阳11月联考政治试题质量较高,题型多样,将作为考察考生对相应考点的掌握程度,考后将及时整理试题及答案解析相关信息,以供考生学习交流!
政治试题及答案解析













导读广东2025届高三金太阳11月联考政治试题质量较高,题型多样,将作为考察考生对相应考点的掌握程度,考后将及时整理试题及答案解析相关信息,以供考生学习交流!政治试题及答案解析
广东2025届高三金太阳11月联考政治试题质量较高,题型多样,将作为考察考生对相应考点的掌握程度,考后将及时整理试题及答案解析相关信息,以供考生学习交流!
政治试题及答案解析













广东大湾区二模2025届高三联合模考(二)政治试题质量较高,题型多样,将作为考察考生对相应考点的掌握程度,考后将及时整理...
广东大湾区二模2025届高三联合模考(二)语文试题质量较高,题型多样,将作为考察考生对相应考点的掌握程度,考后将及时整理...
广东大湾区二模2025届高三联合模考(二)英语试题质量较高,题型多样,将作为考察考生对相应考点的掌握程度,考后将及时整理...
广东大湾区二模2025届高三联合模考(二)物理试题质量较高,题型多样,将作为考察考生对相应考点的掌握程度,考后将及时整理...
广东大湾区二模2025届高三联合模考(二)数学试题质量较高,题型多样,将作为考察考生对相应考点的掌握程度,考后将及时整理...
2025年湖北省新八校协作体高三5月联考政治试卷及参考答案