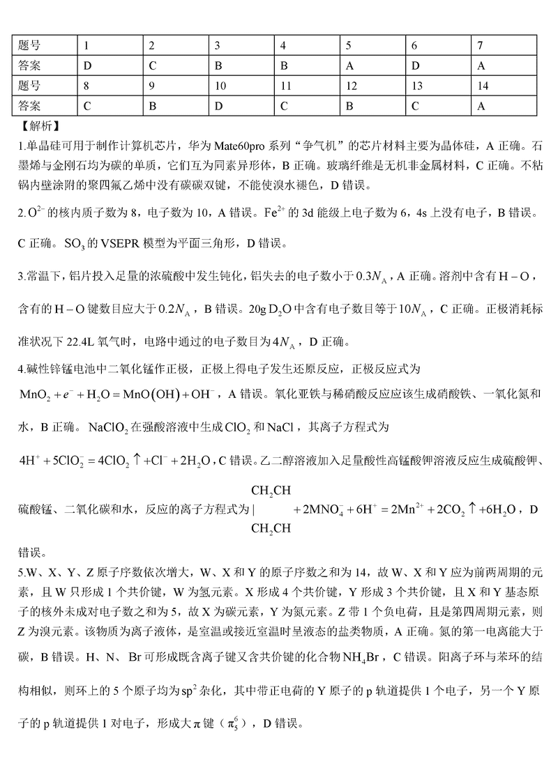
贵阳一中2025届高考适应性月考(三)化学试题质量较高,题型多样,将作为考察考生对相应考点的掌握程度,考后将及时整理试题及答案解析相关信息,以供考生学习交流!
化学试题及答案解析


















导读贵阳一中2025届高考适应性月考(三)化学试题质量较高,题型多样,将作为考察考生对相应考点的掌握程度,考后将及时整理试题及答案解析相关信息,以供考生学习交流!化学试题及答案解析
贵阳一中2025届高考适应性月考(三)化学试题质量较高,题型多样,将作为考察考生对相应考点的掌握程度,考后将及时整理试题及答案解析相关信息,以供考生学习交流!
化学试题及答案解析


















贵阳市七校2025届高三下学期联考(三)政治试题质量较高,题型多样,将作为考察考生对相应考点的掌握程度,考后将及时整理试...
贵阳市七校2025届高三下学期联考(三)语文试题质量较高,题型多样,将作为考察考生对相应考点的掌握程度,考后将及时整理试...
贵阳市七校2025届高三下学期联考(三)英语试题质量较高,题型多样,将作为考察考生对相应考点的掌握程度,考后将及时整理试...
贵阳市七校2025届高三下学期联考(三)物理试题质量较高,题型多样,将作为考察考生对相应考点的掌握程度,考后将及时整理试...
贵阳市七校2025届高三下学期联考(三)数学试题质量较高,题型多样,将作为考察考生对相应考点的掌握程度,考后将及时整理试...
2025年湖北省新八校协作体高三5月联考政治试卷及参考答案