同学们在中考冲刺阶段应该多做一些真题和模拟试题,这篇文章小编给大家分享一下2024年黑龙江中考英语模拟试题,希望对同学们的总复习有帮助。

参考答案












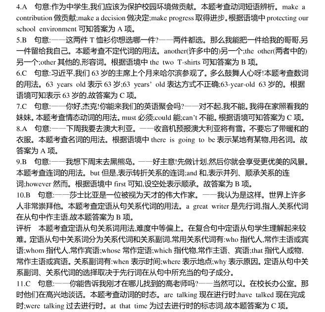
2024黑龙江中考英语模拟试题
















导读同学们在中考冲刺阶段应该多做一些真题和模拟试题,这篇文章小编给大家分享一下2024年黑龙江中考英语模拟试题,希望对同学们的总复习有帮助。2024黑龙江中考英语模拟试题参考答案
同学们在中考冲刺阶段应该多做一些真题和模拟试题,这篇文章小编给大家分享一下2024年黑龙江中考英语模拟试题,希望对同学们的总复习有帮助。





























大试题为您提供2023大庆实验中学中考物理模拟试题...
大试题为您提供2023年齐齐哈尔中考物理真题答案...
大试题为您提供2023年齐齐哈尔中考物理真题...
大试题为您提供2024黑龙江中考语文模拟试题及答案...
中考语文二模试卷一、选择题1.(3分)下列加横线的字读音错得最多的一项是( )A.豢养(juàn) 冠冕(miǎn) ...
2025年湖北省新八校协作体高三5月联考政治试卷及参考答案